Show the Code
[1] 2.478419
[1] 0.4971305
Alert - I have split up this Huge website into smaller ones. Please check out the new site URLs on the Home page for the latest course content. This website will not be updated anymore. Thanks for your patience and support! π
Arvind Venkatadri
November 26, 2022
[1] 2.478419
[1] 0.4971305
Arsenic in wells in Bangladesh
Arsenic <- pull(Bangladesh, Arsenic)
# Alternatively
# Arsenic <- Bangladesh$Arsenic
n <- length(Arsenic)
N <- 10^4
arsenic.mean <- numeric(N)
for (i in 1:N)
{
x <- sample(Arsenic, n, replace = TRUE)
arsenic.mean[i] <- mean(x)
}
ggplot() +
geom_histogram(aes(arsenic.mean), bins = 15) +
labs(title = "Bootstrap distribution of means") +
geom_vline(xintercept = mean(Arsenic), colour = "blue")[1] 125.4157
[1] 0.09572483
[1] 18.31944
[1] 0.0331
[1] 0.0167
Skateboard <- read.csv("../../../../../../materials/data/resampling/Skateboard.csv")
testF <- Skateboard %>%
filter(Experimenter == "Female") %>%
pull(Testosterone)
testM <- Skateboard %>%
filter(Experimenter == "Male") %>%
pull(Testosterone)
observed <- mean(testF) - mean(testM)
nf <- length(testF)
nm <- length(testM)
N <- 10^4
TestMean <- numeric(N)
for (i in 1:N)
{
sampleF <- sample(testF, nf, replace = TRUE)
sampleM <- sample(testM, nm, replace = TRUE)
TestMean[i] <- mean(sampleF) - mean(sampleM)
}
df <- data.frame(TestMean)
ggplot(df) +
geom_histogram(aes(TestMean), bins = 15) +
labs(title = "Bootstrap distribution of difference in means", xlab = "means") +
geom_vline(xintercept = observed, colour = "blue")[1] 83.0692
[1] 83.09999
[1] 29.52567
2.5% 97.5%
25.18554 140.08922
[1] 0.03079212
testAll <- pull(Skateboard, Testosterone)
# testAll <- Skateboard$Testosterone
N <- 10^4 - 1 # set number of times to repeat this process
# set.seed(99)
result <- numeric(N) # space to save the random differences
for (i in 1:N)
{
index <- sample(71, size = nf, replace = FALSE) # sample of numbers from 1:71
result[i] <- mean(testAll[index]) - mean(testAll[-index])
}
(sum(result >= observed) + 1) / (N + 1) # P-value[1] 0.0067
Diving2017 <- read.csv("../../../../../../materials/data/resampling/Diving2017.csv")
Diff <- Diving2017 %>%
mutate(Diff = Final - Semifinal) %>%
pull(Diff)
# alternatively
# Diff <- Diving2017$Final - Diving2017$Semifinal
n <- length(Diff)
N <- 10^5
result <- numeric(N)
for (i in 1:N)
{
dive.sample <- sample(Diff, n, replace = TRUE)
result[i] <- mean(dive.sample)
}
ggplot() +
geom_histogram(aes(result), bins = 15) 2.5% 97.5%
-6.591771 31.020833
Bootstrap difference of means.
Verizon <- read.csv("../../../../../../materials/data/resampling/Verizon.csv")
Time.ILEC <- Verizon %>%
filter(Group == "ILEC") %>%
pull(Time)
Time.CLEC <- Verizon %>%
filter(Group == "CLEC") %>%
pull(Time)
observed <- mean(Time.ILEC) - mean(Time.CLEC)
n.ILEC <- length(Time.ILEC)
n.CLEC <- length(Time.CLEC)
N <- 10^4
time.ILEC.boot <- numeric(N)
time.CLEC.boot <- numeric(N)
time.diff.mean <- numeric(N)
set.seed(100)
for (i in 1:N)
{
ILEC.sample <- sample(Time.ILEC, n.ILEC, replace = TRUE)
CLEC.sample <- sample(Time.CLEC, n.CLEC, replace = TRUE)
time.ILEC.boot[i] <- mean(ILEC.sample)
time.CLEC.boot[i] <- mean(CLEC.sample)
time.diff.mean[i] <- mean(ILEC.sample) - mean(CLEC.sample)
}
# bootstrap for ILEC
ggplot() +
geom_histogram(aes(time.ILEC.boot), bins = 15) +
labs(title = "Bootstrap distribution of ILEC means", x = "means") +
geom_vline(xintercept = mean(Time.ILEC), colour = "blue") +
geom_vline(xintercept = mean(time.ILEC.boot), colour = "red", lty = 2) Min. 1st Qu. Median Mean 3rd Qu. Max.
7.036 8.156 8.400 8.406 8.642 9.832
[1] -8.096489
2.5% 97.5%
-16.970068 -1.690859
Bootstrap difference in trimmed means
Time.ILEC <- Verizon %>%
filter(Group == "ILEC") %>%
pull(Time)
Time.CLEC <- Verizon %>%
filter(Group == "CLEC") %>%
pull(Time)
n.ILEC <- length(Time.ILEC)
n.CLEC <- length(Time.CLEC)
N <- 10^4
time.diff.trim <- numeric(N)
# set.seed(100)
for (i in 1:N)
{
x.ILEC <- sample(Time.ILEC, n.ILEC, replace = TRUE)
x.CLEC <- sample(Time.CLEC, n.CLEC, replace = TRUE)
time.diff.trim[i] <- mean(x.ILEC, trim = .25) - mean(x.CLEC, trim = .25)
}
ggplot() +
geom_histogram(aes(time.diff.trim), bins = 15) +
labs(x = "difference in trimmed means") +
geom_vline(xintercept = mean(time.diff.trim), colour = "blue") +
geom_vline(xintercept = mean(Time.ILEC, trim = .25) - mean(Time.CLEC, trim = .25), colour = "red", lty = 2)[1] -10.32079
2.5% 97.5%
-15.47049 -4.97130
Bootstrap of the ratio of means
Time.ILEC and Time.CLEC created above.
n.ILEC, n.CLEC created above
N <- 10^4
time.ratio.mean <- numeric(N)
# set.seed(100)
for (i in 1:N)
{
ILEC.sample <- sample(Time.ILEC, n.ILEC, replace = TRUE)
CLEC.sample <- sample(Time.CLEC, n.CLEC, replace = TRUE)
time.ratio.mean[i] <- mean(ILEC.sample) / mean(CLEC.sample)
}
ggplot() +
geom_histogram(aes(time.ratio.mean), bins = 12) +
labs(title = "bootstrap distribution of ratio of means", x = "ratio of means") +
geom_vline(xintercept = mean(time.ratio.mean), colour = "red", lty = 2) +
geom_vline(xintercept = mean(Time.ILEC) / mean(Time.CLEC), col = "blue")[1] 0.5429164
[1] 0.1354238
2.5% 97.5%
0.3283862 0.8517156
highbp <- rep(c(1, 0), c(55, 3283)) # high blood pressure
lowbp <- rep(c(1, 0), c(21, 2655)) # low blood pressure
N <- 10^4
boot.rr <- numeric(N)
high.prop <- numeric(N)
low.prop <- numeric(N)
for (i in 1:N)
{
x.high <- sample(highbp, 3338, replace = TRUE)
x.low <- sample(lowbp, 2676, replace = TRUE)
high.prop[i] <- sum(x.high) / 3338
low.prop[i] <- sum(x.low) / 2676
boot.rr[i] <- high.prop[i] / low.prop[i]
}
ci <- quantile(boot.rr, c(0.025, 0.975))
ggplot() +
geom_histogram(aes(boot.rr), bins = 15) +
labs(title = "Bootstrap distribution of relative risk", x = "relative risk") +
geom_vline(aes(xintercept = mean(boot.rr), colour = "mean of bootstrap")) +
geom_vline(aes(xintercept = 2.12, colour = "observed rr"), lty = 2) +
scale_colour_manual(name = "", values = c("mean of bootstrap" = "blue", "observed rr" = "red"))temp <- ifelse(high.prop < 1.31775 * low.prop, 1, 0)
temp2 <- ifelse(high.prop > 3.687 * low.prop, 1, 0)
temp3 <- temp + temp2
df <- data.frame(y = high.prop, x = low.prop, temp, temp2, temp3)
df1 <- df %>% filter(temp == 1)
df2 <- df %>% filter(temp2 == 1)
df3 <- df %>% filter(temp3 == 0)
ggplot(df, aes(x = x, y = y)) +
geom_point(data = df1, aes(x = x, y = y), colour = "green") +
geom_point(data = df2, aes(x = x, y = y), colour = "green") +
geom_point(data = df3, aes(x = x, y = y), colour = "red") +
geom_vline(aes(xintercept = mean(low.prop)), colour = "red") +
geom_hline(yintercept = mean(high.prop), colour = "red") +
geom_abline(aes(intercept = 0, slope = 2.12, colour = "observed rr"), lty = 2, lwd = 1) +
geom_abline(aes(intercept = 0, slope = ci[1], colour = "bootstrap CI"), lty = 2, lwd = 1) +
geom_abline(intercept = 0, slope = ci[2], colour = "blue", lty = 2, lwd = 1) +
scale_colour_manual(name = "", values = c("observed rr" = "black", "bootstrap CI" = "blue")) +
labs(x = "Proportion in low blood pressure group", y = "Proportion in high blood pressure group")---
title: "Bootstrap Case Studies"
author: "Arvind Venkatadri"
date: "26/Nov/2022"
abstract: "Using Bootstrap Samples to make Decisions"
code-fold: true
code-summary: "Show the Code"
code-copy: true
code-tools: true
code-line-numbers: true
df-print: paged
execute:
freeze: auto
---
```{r setup, include=FALSE}
knitr::opts_chunk$set(echo = TRUE, out.width = "50%")
library(dplyr)
library(ggplot2)
```
### Example 5.2
```{r}
my.sample <- rgamma(16, 1, 1/2)
N <- 10^5
my.boot <- numeric(N)
for (i in 1:N)
{
x <- sample(my.sample, 16, replace = TRUE) #draw resample
my.boot[i] <- mean(x) #compute mean, store in my.boot
}
ggplot() + geom_histogram(aes(my.boot), bins=15)
mean(my.boot) #mean
sd(my.boot) #bootstrap SE
```
### Example 5.3
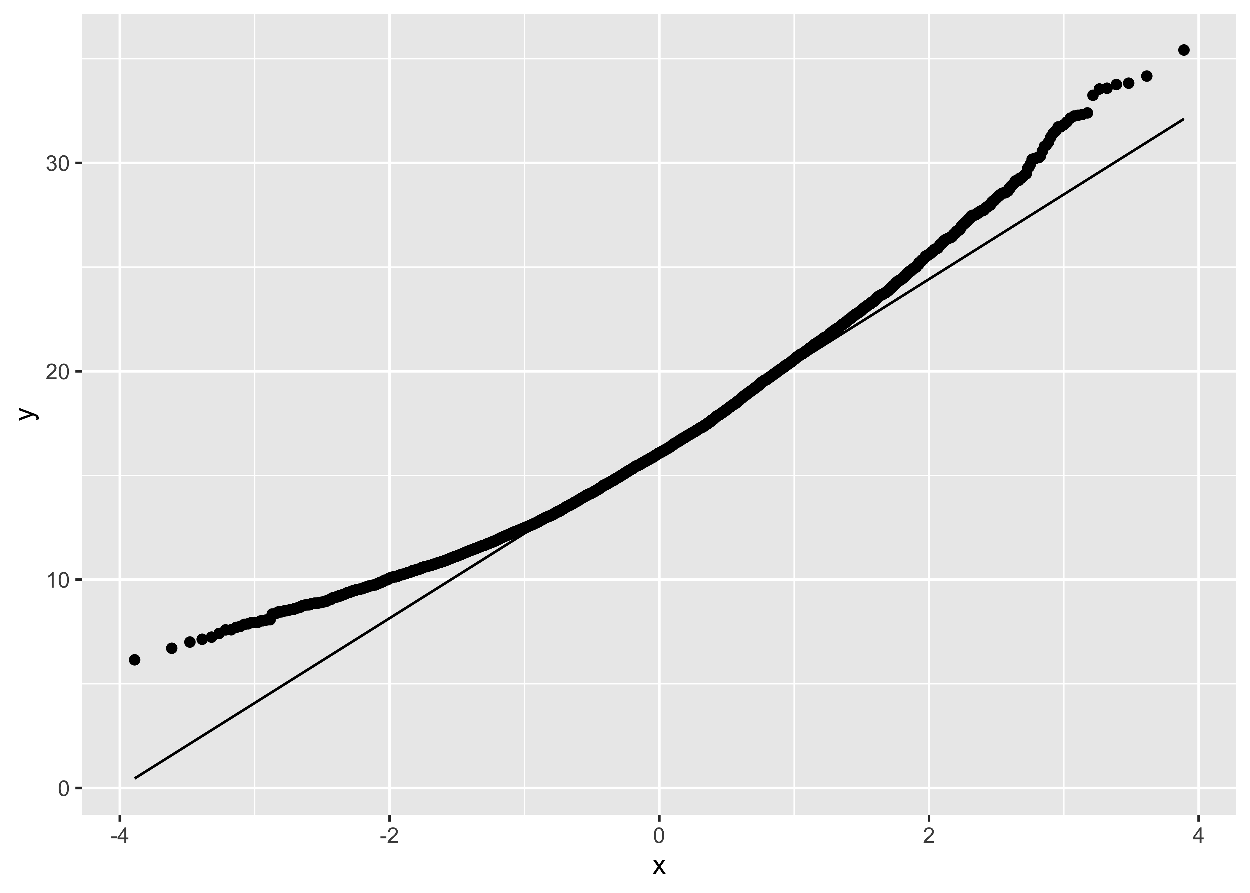
Arsenic in wells in Bangladesh
```{r}
Bangladesh <- read.csv("../../../../../../materials/data/resampling/Bangladesh.csv")
ggplot(Bangladesh, aes(Arsenic)) + geom_histogram(bins = 15)
ggplot(Bangladesh, aes(sample = Arsenic)) + stat_qq() + stat_qq_line()
Arsenic <- pull(Bangladesh, Arsenic)
#Alternatively
#Arsenic <- Bangladesh$Arsenic
n <- length(Arsenic)
N <- 10^4
arsenic.mean <- numeric(N)
for (i in 1:N)
{
x <- sample(Arsenic, n, replace = TRUE)
arsenic.mean[i] <- mean(x)
}
ggplot() + geom_histogram(aes(arsenic.mean), bins = 15) +
labs(title="Bootstrap distribution of means") +
geom_vline(xintercept = mean(Arsenic), colour = "blue")
df <- data.frame(x = arsenic.mean)
ggplot(df, aes(sample = x)) + stat_qq() + stat_qq_line()
mean(arsenic.mean) #bootstrap mean
mean(arsenic.mean) - mean(Arsenic) #bias
sd(arsenic.mean) #bootstrap SE
sum(arsenic.mean > 161.3224)/N
sum(arsenic.mean < 89.75262)/N
```
### Example 5.4 Skateboard
```{r}
Skateboard <- read.csv("../../../../../../materials/data/resampling/Skateboard.csv")
testF <- Skateboard %>% filter(Experimenter == "Female") %>% pull(Testosterone)
testM <- Skateboard %>% filter(Experimenter == "Male") %>% pull(Testosterone)
observed <- mean(testF) - mean(testM)
nf <- length(testF)
nm <- length(testM)
N <- 10^4
TestMean <- numeric(N)
for (i in 1:N)
{
sampleF <- sample(testF, nf, replace = TRUE)
sampleM <- sample(testM, nm, replace = TRUE)
TestMean[i] <- mean(sampleF) - mean(sampleM)
}
df <- data.frame(TestMean)
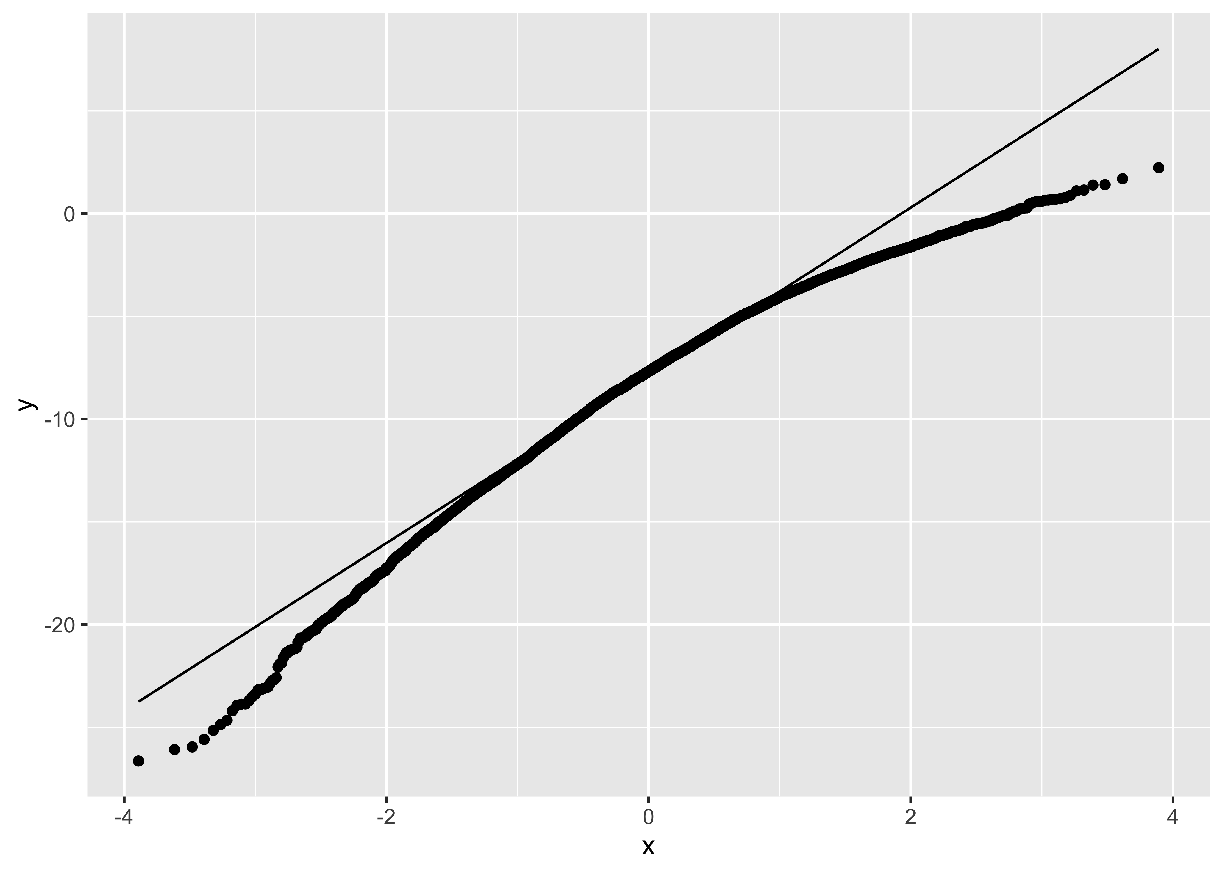
ggplot(df) + geom_histogram(aes(TestMean), bins = 15) +
labs(title = "Bootstrap distribution of difference in means", xlab = "means") +
geom_vline(xintercept = observed, colour = "blue")
ggplot(df, aes(sample = TestMean)) + stat_qq() + stat_qq_line()
mean(testF) - mean(testM)
mean(TestMean)
sd(TestMean)
quantile(TestMean,c(0.025,0.975))
mean(TestMean)- observed #bias
```
### Permutation test for Skateboard means
```{r}
testAll <- pull(Skateboard, Testosterone)
#testAll <- Skateboard$Testosterone
N <- 10^4 - 1 #set number of times to repeat this process
#set.seed(99)
result <- numeric(N) # space to save the random differences
for(i in 1:N)
{
index <- sample(71, size = nf, replace = FALSE) #sample of numbers from 1:71
result[i] <- mean(testAll[index]) - mean(testAll[-index])
}
(sum(result >= observed)+1)/(N + 1) #P-value
ggplot() + geom_histogram(aes(result), bins = 15) +
labs(x = "xbar1-xbar2", title="Permutation distribution for testosterone levels") +
geom_vline(xintercept = observed, colour = "blue")
df <- data.frame(result)
ggplot(df, aes(sample = result)) + stat_qq() + stat_qq_line()
```
### Section 5.4.1 Matched pairs for Diving data
```{r}
Diving2017 <- read.csv("../../../../../../materials/data/resampling/Diving2017.csv")
Diff <- Diving2017 %>% mutate(Diff = Final - Semifinal) %>% pull(Diff)
#alternatively
#Diff <- Diving2017$Final - Diving2017$Semifinal
n <- length(Diff)
N <- 10^5
result <- numeric(N)
for (i in 1:N)
{
dive.sample <- sample(Diff, n, replace = TRUE)
result[i] <- mean(dive.sample)
}
ggplot() + geom_histogram(aes(result), bins = 15)
quantile(result, c(0.025, 0.975))
```
### Example 5.5 Verizon cont. Bootstrap means for the ILEC data and for the CLEC data
Bootstrap difference of means.
```{r}
Verizon <- read.csv("../../../../../../materials/data/resampling/Verizon.csv")
Time.ILEC <- Verizon %>% filter(Group == "ILEC") %>% pull(Time)
Time.CLEC <- Verizon %>% filter(Group == "CLEC") %>% pull(Time)
observed <- mean(Time.ILEC) - mean(Time.CLEC)
n.ILEC <- length(Time.ILEC)
n.CLEC <- length(Time.CLEC)
N <- 10^4
time.ILEC.boot <- numeric(N)
time.CLEC.boot <- numeric(N)
time.diff.mean <- numeric(N)
set.seed(100)
for (i in 1:N)
{
ILEC.sample <- sample(Time.ILEC, n.ILEC, replace = TRUE)
CLEC.sample <- sample(Time.CLEC, n.CLEC, replace = TRUE)
time.ILEC.boot[i] <- mean(ILEC.sample)
time.CLEC.boot[i] <- mean(CLEC.sample)
time.diff.mean[i] <- mean(ILEC.sample) - mean(CLEC.sample)
}
#bootstrap for ILEC
ggplot() + geom_histogram(aes(time.ILEC.boot), bins = 15) +
labs(title = "Bootstrap distribution of ILEC means", x = "means") +
geom_vline(xintercept = mean(Time.ILEC), colour = "blue") +
geom_vline(xintercept = mean(time.ILEC.boot), colour = "red", lty=2)
summary(time.ILEC.boot)
df <- data.frame(x = time.ILEC.boot)
ggplot(df, aes(sample = x)) + stat_qq() + stat_qq_line()
#bootstrap for CLEC
ggplot() + geom_histogram(aes(time.CLEC.boot), bins = 15) +
labs(title = "Bootstrap distribution of CLEC means", x = "means") +
geom_vline(xintercept = mean(Time.CLEC), colour = "blue") +
geom_vline(xintercept = mean(time.CLEC.boot), colour = "red", lty = 2)
df <- data.frame(x = time.CLEC.boot)
ggplot(df, aes(sample = x)) + stat_qq() + stat_qq_line()
#Different in means
ggplot() + geom_histogram(aes(time.diff.mean), bins = 15) +
labs(title = "Bootstrap distribution of difference in means", x = "means") +
geom_vline(xintercept = mean(time.diff.mean), colour = "blue") +
geom_vline(xintercept = mean(observed), colour = "red", lty = 2)
df <- data.frame(x = time.diff.mean)
ggplot(df, aes(sample = x)) + stat_qq() + stat_qq_line()
mean(time.diff.mean)
quantile(time.diff.mean, c(0.025, 0.975))
```
### Section 5.5 Verizon cont.
Bootstrap difference in trimmed means
```{r}
Time.ILEC <- Verizon %>% filter(Group == "ILEC") %>% pull(Time)
Time.CLEC <- Verizon %>% filter(Group == "CLEC") %>% pull(Time)
n.ILEC <- length(Time.ILEC)
n.CLEC <- length(Time.CLEC)
N <- 10^4
time.diff.trim <- numeric(N)
#set.seed(100)
for (i in 1:N)
{
x.ILEC <- sample(Time.ILEC, n.ILEC, replace = TRUE)
x.CLEC <- sample(Time.CLEC, n.CLEC, replace = TRUE)
time.diff.trim[i] <- mean(x.ILEC, trim = .25) - mean(x.CLEC, trim = .25)
}
ggplot() + geom_histogram(aes(time.diff.trim), bins = 15) +
labs(x = "difference in trimmed means") +
geom_vline(xintercept = mean(time.diff.trim),colour = "blue") +
geom_vline(xintercept = mean(Time.ILEC, trim = .25) - mean(Time.CLEC, trim = .25), colour = "red", lty = 2)
df <- data.frame(x = time.diff.trim)
ggplot(df, aes(sample = x)) + stat_qq() + stat_qq_line()
mean(time.diff.trim)
quantile(time.diff.trim, c(0.025,0.975))
```
### Section 5.5 Other statistics Verizon cont:
Bootstrap of the ratio of means
<tt>`Time.ILEC`</tt> and <tt>`Time.CLEC`</tt> created above.
<tt>`n.ILEC`</tt>, <tt>`n.CLEC`</tt> created above
```{r}
N <- 10^4
time.ratio.mean <- numeric(N)
#set.seed(100)
for (i in 1:N)
{
ILEC.sample <- sample(Time.ILEC, n.ILEC, replace = TRUE)
CLEC.sample <- sample(Time.CLEC, n.CLEC, replace = TRUE)
time.ratio.mean[i] <- mean(ILEC.sample)/mean(CLEC.sample)
}
ggplot() + geom_histogram(aes(time.ratio.mean), bins = 12) +
labs(title = "bootstrap distribution of ratio of means", x = "ratio of means") +
geom_vline(xintercept = mean(time.ratio.mean), colour = "red", lty = 2) +
geom_vline(xintercept = mean(Time.ILEC)/mean(Time.CLEC), col = "blue")
df <- data.frame(x = time.ratio.mean)
ggplot(df, aes(sample = x)) + stat_qq() + stat_qq_line()
mean(time.ratio.mean)
sd(time.ratio.mean)
quantile(time.ratio.mean, c(0.025, 0.975))
```
### Example 5.7 Relative risk example
```{r}
highbp <- rep(c(1,0),c(55,3283)) #high blood pressure
lowbp <- rep(c(1,0),c(21,2655)) #low blood pressure
N <- 10^4
boot.rr <- numeric(N)
high.prop <- numeric(N)
low.prop <- numeric(N)
for (i in 1:N)
{
x.high <- sample(highbp,3338, replace = TRUE)
x.low <- sample(lowbp, 2676, replace = TRUE)
high.prop[i] <- sum(x.high)/3338
low.prop[i] <- sum(x.low)/2676
boot.rr[i] <- high.prop[i]/low.prop[i]
}
ci <- quantile(boot.rr, c(0.025, 0.975))
ggplot() + geom_histogram(aes(boot.rr), bins = 15) +
labs(title = "Bootstrap distribution of relative risk", x = "relative risk") +
geom_vline(aes(xintercept = mean(boot.rr), colour = "mean of bootstrap")) +
geom_vline(aes(xintercept = 2.12, colour="observed rr"), lty = 2) +
scale_colour_manual(name="", values = c("mean of bootstrap"="blue", "observed rr" = "red"))
temp <- ifelse(high.prop < 1.31775*low.prop, 1, 0)
temp2 <- ifelse(high.prop > 3.687*low.prop, 1, 0)
temp3 <- temp + temp2
df <- data.frame(y=high.prop, x=low.prop, temp, temp2, temp3)
df1 <- df %>% filter(temp == 1)
df2 <- df %>% filter (temp2 == 1)
df3 <- df %>% filter(temp3 == 0)
ggplot(df, aes(x=x, y = y)) +
geom_point(data =df1, aes(x= x, y = y), colour = "green") +
geom_point(data = df2, aes(x = x, y = y), colour = "green") +
geom_point(data = df3, aes(x = x, y = y), colour = "red") +
geom_vline(aes(xintercept = mean(low.prop)), colour = "red") +
geom_hline(yintercept = mean(high.prop), colour = "red") +
geom_abline(aes(intercept = 0, slope = 2.12, colour = "observed rr"), lty = 2, lwd = 1) +
geom_abline(aes(intercept = 0, slope = ci[1], colour = "bootstrap CI"), lty = 2, lwd = 1) +
geom_abline(intercept = 0, slope = ci[2], colour = "blue", lty = 2, lwd = 1) +
scale_colour_manual(name="", values=c("observed rr"="black", "bootstrap CI" = "blue")) +
labs(x = "Proportion in low blood pressure group", y = "Proportion in high blood pressure group")
```