[1] 9 6 2 3 4 7 8 1 10 5
Permutation Tests
Permutations tests using mosaic::shuffle()
The mosaic package provides the shuffle() function as a synonym for sample(). When used without additional arguments, this will permute its first argument.
Applying shuffle() to an explanatory variable in a model allows us to test the null hypothesis that the explanatory variable has, in fact, no explanatory power. This idea can be used to test
- the equivalence of two or more means,
- the equivalence of two or more proportions,
- whether a regression parameter is 0. (Correlations between two variables) For example:
Coupled with mosaic::do() we can repeat a shuffle many times, computing a desired statistic each time we shuffle. The distribution of this computed statistic is a NULL distribution, which can then be compared with the observed statistic to decide upon the Hypothesis Test and p-value.
Permutation Tests
Case Study-1: Hot Wings Orders vs Gender
A student conducted a study of hot wings and beer consumption at a Bar. She asked patrons at the bar to record their consumption of hot wings and beer over the course of several hours. She wanted to know if people who ate more hot wings would then drink more beer. In addition, she investigated whether or not gender had an impact on hot wings or beer consumption.
Show the Code
categorical variables:
name class levels n missing
1 Gender character 2 30 0
distribution
1 F (50%), M (50%)
quantitative variables:
name class min Q1 median Q3 max mean sd n missing
1 ID integer 1 8.25 15.5 22.75 30 15.50000 8.803408 30 0
2 Hotwings integer 4 8.00 12.5 15.50 21 11.93333 4.784554 30 0
3 Beer integer 0 24.00 30.0 36.00 48 26.20000 11.842064 30 0
Let us calculate the observed difference in Hotwings consumption between Males and Females ( Gender)
F M
9.333333 14.533333
diffmean
5.2
Show the Code
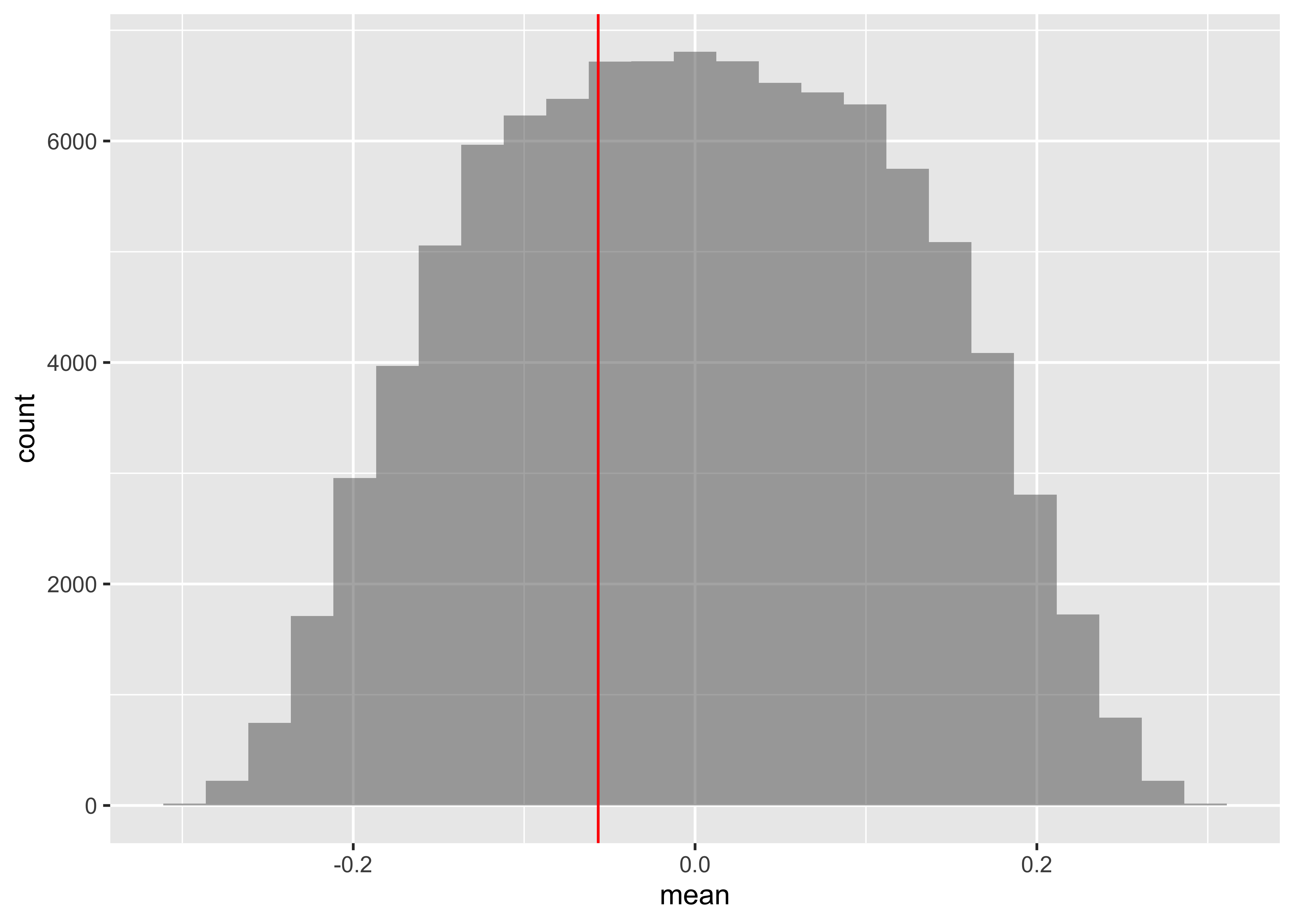
The observed difference in mean consumption of Hotwings between Males and Females is 5.2. Could this have occurred by chance? Here is our formulation of the Hypotheses:
So we perform a Permutation Test to check:
Show the Code
diffmean <dbl> | ||||
|---|---|---|---|---|
| 1 | 0.2666667 | |||
| 2 | -1.6000000 | |||
| 3 | 0.9333333 | |||
| 4 | -0.2666667 | |||
| 5 | -0.9333333 | |||
| 6 | 0.6666667 |
Show the Code
prop_TRUE
0.000999001
The
To test whether eating more hotwings would lead to increased beer consumption, we need a regression model, which we can again test with a permutation test.
Case Study-2: Verizon
The following example is used throughout this article. Verizon was an Incumbent Local Exchange Carrier (ILEC), responsible for maintaining land-line phone service in certain areas. Verizon also sold long-distance service, as did a number of competitors, termed Competitive Local Exchange Carriers (CLEC). When something went wrong, Verizon was responsible for repairs, and was supposed to make repairs as quickly for CLEC long-distance customers as for their own. The New York Public Utilities Commission (PUC) monitored fairness by comparing repair times for Verizon and different CLECs, for different classes of repairs and time periods. In each case a hypothesis test was performed at the 1% significance level, to determine whether repairs for CLECβs customers were significantly slower than for Verizonβs customers. There were hundreds of such tests. If substantially more than 1% of the tests were significant, then Verizon would pay large penalties. These tests were performed using t tests; Verizon proposed using permutation tests instead.
Show the Code
categorical variables:
name class levels n missing
1 Group character 2 1687 0
distribution
1 ILEC (98.6%), CLEC (1.4%)
quantitative variables:
name class min Q1 median Q3 max mean sd n missing
1 Time numeric 0 0.75 3.63 7.35 191.6 8.522009 14.78848 1687 0
CLEC ILEC
16.509130 8.411611
diffmean
-8.09752
Case Story-3: Recidivism
Do criminals released after a jail term commit crimes again?
Show the Code
categorical variables:
name class levels n missing
1 Gender character 2 17019 3
2 Age character 5 17019 3
3 Age25 character 2 17019 3
4 Offense character 2 17022 0
5 Recid character 2 17022 0
6 Type character 3 17022 0
distribution
1 M (87.7%), F (12.3%)
2 25-34 (36.6%), 35-44 (23.7%) ...
3 Over 25 (81.9%), Under 25 (18.1%)
4 Felony (80.6%), Misdemeanor (19.4%)
5 No (68.4%), Yes (31.6%)
6 No Recidivism (68.4%), New (20.2%) ...
quantitative variables:
name class min Q1 median Q3 max mean sd n missing
1 Days integer 0 241 418 687 1095 473.3275 283.1393 5386 11636
There are some missing values in the variable Age25. The complete.cases command gives the row numbers where values are not missing. We create a new data frame omitting the rows where there is a missing value in the βAge25β variable.
Also, the variable Recid is a factor variable coded βYesβ or βNoβ. We convert it to a numeric variable of 1βs and 0βs.
Show the Code
diffmean
0.05919913
Show the Code
Case Study-4: Matched Pairs: Results from a diving championship.
Show the Code
Name <chr> | Country <chr> | Semifinal <dbl> | Final <dbl> | |
|---|---|---|---|---|
| 1 | CHEONG Jun Hoong | Malaysia | 325.50 | 397.50 |
| 2 | SI Yajie | China | 382.80 | 396.00 |
| 3 | REN Qian | China | 367.50 | 391.95 |
| 4 | KIM Mi Rae | North Korea | 346.00 | 385.55 |
| 5 | WU Melissa | Australia | 318.70 | 370.20 |
| 6 | KIM Kuk Hyang | North Korea | 360.85 | 360.00 |
categorical variables:
name class levels n missing
1 Name character 12 12 0
2 Country character 8 12 0
distribution
1 SI Yajie (8.3%) ...
2 Canada (16.7%), China (16.7%) ...
quantitative variables:
name class min Q1 median Q3 max mean sd n
1 Semifinal numeric 313.70 322.2000 325.625 356.575 382.8 338.500 22.94946 12
2 Final numeric 283.35 318.5875 358.925 387.150 397.5 350.475 40.02204 12
missing
1 0
2 0
The data is made up of paired observations per swimmer. So we need to take the difference between the two swim records for each swimmer and then shuffle the differences to either polarity. Another way to look at this is to shuffle the records between Semifinal and Final on a per Swimmer basis.
Name <chr> | Country <chr> | Semifinal <dbl> | Final <dbl> | |
|---|---|---|---|---|
| CHEONG Jun Hoong | Malaysia | 325.50 | 397.50 | |
| SI Yajie | China | 382.80 | 396.00 | |
| REN Qian | China | 367.50 | 391.95 | |
| KIM Mi Rae | North Korea | 346.00 | 385.55 | |
| WU Melissa | Australia | 318.70 | 370.20 | |
| KIM Kuk Hyang | North Korea | 360.85 | 360.00 | |
| ITAHASHI Minami | Japan | 313.70 | 357.85 | |
| BENFEITO Meaghan | Canada | 355.15 | 331.40 | |
| PAMG Pandelela | Malaysia | 322.75 | 322.40 | |
| CHAMANDY Olivia | Canada | 320.55 | 307.15 |
318.7-313.7 320.55-318.7 322.75-320.55 325.5-322.75 325.75-325.5
12.350 -63.050 5.225 85.125 -114.150
346-325.75 355.15-346 360.85-355.15 367.5-360.85 382.8-367.5
102.200 -54.150 28.600 31.950 4.050
[1] 11.975
[1] 1 1 1 1 1 1 -1 -1 -1 -1 -1 -1
Show the Code
mean <dbl> | ||||
|---|---|---|---|---|
| 1 | 3.225000 | |||
| 2 | -12.941667 | |||
| 3 | -1.983333 | |||
| 4 | -4.641667 | |||
| 5 | -5.625000 | |||
| 6 | -13.291667 |
Show the Code
Case Study #5: Flight Delays
LaGuardia Airport (LGA) is one of three major airports that serves the New York City metropolitan area. In 2008, over 23 million passengers and over 375 000 planes flew in or out of LGA. United Airlines and America Airlines are two major airlines that schedule services at LGA. The data set FlightDelays contains information on all 4029 departures of these two airlines from LGA during May and June 2009.
Show the Code
categorical variables:
name class levels n missing
1 Carrier character 2 4029 0
2 Destination character 7 4029 0
3 DepartTime character 5 4029 0
4 Day character 7 4029 0
5 Month character 2 4029 0
6 Delayed30 character 2 4029 0
distribution
1 AA (72.1%), UA (27.9%)
2 ORD (44.3%), DFW (22.8%), MIA (15.1%) ...
3 8-Noon (26.1%), Noon-4pm (26%) ...
4 Fri (15.8%), Mon (15.6%), Tue (15.6%) ...
5 June (50.4%), May (49.6%)
6 No (85.2%), Yes (14.8%)
quantitative variables:
name class min Q1 median Q3 max mean sd n
1 ID integer 1 1008 2015 3022 4029 2015.0000 1163.21645 4029
2 FlightNo integer 71 371 691 787 2255 827.1035 551.30939 4029
3 FlightLength integer 68 155 163 228 295 185.3011 41.78783 4029
4 Delay integer -19 -6 -3 5 693 11.7379 41.63050 4029
missing
1 0
2 0
3 0
4 0
The variables in the flightDelays dataset are:
| Variable | Description |
|---|---|
| Carrier | UA=United Airlines, AA=American Airlines |
| FlightNo | Flight number |
| Destination | Airport code |
| DepartTime | Scheduled departure time in 4 h intervals |
| Day | Day of the Week |
| Month | May or June |
| Delay | Minutes flight delayed (negative indicates early departure) |
| Delayed30 | Departure delayed more than 30 min? Yes or No |
| FlightLength | Length of time of flight (minutes) |
- Let us compute the proportion of times that each carrierβs flights was delayed more than 20 min. We will conduct a two-sided test to see if the difference in these proportions is statistically significant.
prop_TRUE.AA prop_TRUE.UA
0.1713696 0.2226180
diffprop
0.05124841
We see carrier AA has a 17.13% chance of delays>= 20, while UA has 22.26% chance. The difference is 5.12%. Is this statistically significant? We take the Delays for both Carriers and perform a permutation test by shuffle on the carrier variable:
Show the Code
diffprop <dbl> | ||||
|---|---|---|---|---|
| 1 | 0.004334080 | |||
| 2 | -0.008011796 | |||
| 3 | -0.010480971 | |||
| 4 | -0.012950146 | |||
| 5 | -0.019123084 | |||
| 6 | 0.009272430 |
Show the Code
It appears that the difference indelay times is significant. We can compute the p-value based on this test:
which is very small. Hence we reject the null Hypothesis that there is no difference between carriers on delay times.
- Compute the variance in the flight delay lengths for each carrier. Conduct a test to see if the variance for United Airlines differs from that of American Airlines.
AA UA
1606.457 2037.525
Show the Code
UA
431.0677
The difference in variances in Delay between the two carriers is shuffle the Carrier variable:
Show the Code
UA <dbl> | ||||
|---|---|---|---|---|
| 1 | -227.87234 | |||
| 2 | 457.59171 | |||
| 3 | 245.72245 | |||
| 4 | -64.84376 | |||
| 5 | -137.07124 | |||
| 6 | 591.88889 |
Show the Code
[1] 0.3032
Clearly there is no case for a significant difference in variances!
Case Study #6: Walmart vs Target
Is there a difference in the price of groceries sold by the two retailers Target and Walmart? The data set Groceries contains a sample of grocery items and their prices advertised on their respective web sites on one specific day.
- Inspect the data set, then explain why this is an example of matched pairs data.
- Compute summary statistics of the prices for each store.
- Conduct a permutation test to determine whether or not there is a difference in the mean prices.
- Create a
histogrambar-chart of the difference in prices. What is unusual about Quaker Oats Life cereal? - Redo the hypothesis test without this observation. Do you reach the same conclusion?
Show the Code
Product <chr> | Size <chr> | Target <dbl> | Walmart <dbl> | |
|---|---|---|---|---|
| 1 | Kellogg NutriGrain Bars | 8 bars | 2.50 | 2.78 |
| 2 | Quaker Oats Life Cereal Original | 18oz | 3.19 | 6.01 |
| 3 | General Mills Lucky Charms | 11.50z | 3.19 | 2.98 |
| 4 | Quaker Oats Old Fashioned | 18oz | 2.82 | 2.68 |
| 5 | Nabisco Oreo Cookies | 14.3oz | 2.99 | 2.98 |
| 6 | Nabisco Chips Ahoy | 13oz | 2.64 | 1.98 |
categorical variables:
name class levels n missing
1 Product character 30 30 0
2 Size character 24 30 0
distribution
1 Annie's Macaroni & Cheese (3.3%) ...
2 18oz (10%), 12oz (6.7%) ...
quantitative variables:
name class min Q1 median Q3 max mean sd n missing
1 Target numeric 0.99 1.8275 2.545 3.140 7.99 2.762333 1.582128 30 0
2 Walmart numeric 1.00 1.7600 2.340 2.955 6.98 2.705667 1.560211 30 0
We see that the comparison is to be made between two prices for the same product, and hence this is one more example of paired data, as in Case Study #4. Let us plot the prices for the products:
Show the Code
gf_col(
data = groceries,
Target ~ Product,
fill = "#0073C299",
width = 0.5
) %>%
gf_col(
data = groceries,
-Walmart ~ Product,
fill = "#EFC00099",
ylab = "Prices",
width = 0.5
) %>%
gf_col(
data = groceries %>% filter(Product == "Quaker Oats Life Cereal Original"),
-Walmart ~ Product,
fill = "red",
width = 0.5
) %>%
gf_theme(theme_classic()) %>%
gf_theme(ggplot2::theme(axis.text.x = element_text(
size = 8,
face = "bold",
vjust = 0,
hjust = 1
))) %>%
gf_theme(ggplot2::coord_flip())We see that the price difference between Walmart and Target prices is highest for the Product named Quaker Oats Life Cereal Original. Let us check the mean difference in prices:
1-0.99 1.22-1 1.42-1.22 1.49-1.42 1.59-1.49 1.62-1.59 1.79-1.62 1.94-1.79
-0.580000 0.170000 0.210000 -0.100000 0.190000 0.070000 0.180000 0.160000
1.99-1.94 2.12-1.99 2.39-2.12 2.5-2.39 2.59-2.5 2.64-2.59 2.79-2.64 2.82-2.79
0.090000 0.010000 0.200000 0.600000 -0.200000 -0.600000 0.660000 0.040000
2.99-2.82 3.19-2.99 3.49-3.19 3.99-3.49 4.79-3.99 7.19-4.79 7.99-7.19
0.220000 1.263333 -1.183333 -0.480000 2.290000 2.190000 0.000000
[1] -0.05666667
Let us perform the pair-wise permutation test on prices, by shuffling the two store names:
[1] 1 1 1 1 1 1 1 1 1 1 1 1 1 1 1 -1 -1 -1 -1 -1 -1 -1 -1 -1 -1
[26] -1 -1 -1 -1 -1
Show the Code
mean <dbl> | ||||
|---|---|---|---|---|
| 1 | 0.1173333333 | |||
| 2 | 0.0966666667 | |||
| 3 | 0.0113333333 | |||
| 4 | 0.0006666667 | |||
| 5 | -0.0973333333 | |||
| 6 | -0.1020000000 |
Show the Code
[1] 0
Does not seem to be any significant difference in pricesβ¦
Suppose we knock off the Quaker Cereal data itemβ¦
[1] 2
Product <chr> | Size <chr> | Target <dbl> | Walmart <dbl> | |
|---|---|---|---|---|
| 1 | Kellogg NutriGrain Bars | 8 bars | 2.50 | 2.78 |
| 3 | General Mills Lucky Charms | 11.50z | 3.19 | 2.98 |
| 4 | Quaker Oats Old Fashioned | 18oz | 2.82 | 2.68 |
| 5 | Nabisco Oreo Cookies | 14.3oz | 2.99 | 2.98 |
| 6 | Nabisco Chips Ahoy | 13oz | 2.64 | 1.98 |
| 7 | Doritos Nacho Cheese Chips | 10oz | 3.99 | 2.50 |
| 8 | Cheez-it Original Baked | 21oz | 4.79 | 4.79 |
| 9 | Swiss Miss Hot Chocolate | 10 count | 1.49 | 1.28 |
| 10 | Tazo Chai Classic Latte Black Tea | 32 oz | 3.49 | 2.98 |
| 11 | Annie's Macaroni & Cheese | 6oz | 1.79 | 1.72 |
Show the Code
[1] -0.1558621
Show the Code
mean <dbl> | ||||
|---|---|---|---|---|
| 1 | -0.02344828 | |||
| 2 | -0.10068966 | |||
| 3 | -0.03655172 | |||
| 4 | 0.09862069 | |||
| 5 | -0.14068966 | |||
| 6 | -0.02068966 |
Show the Code
[1] 0.01499
Case Study 7: Proportions between Categorical Variables
Let us try a dataset with Qualitative / Categorical data. This is a General Social Survey dataset, and we have people with different levels of Education stating their opinion on the Death Penalty. We want to know if these two Categorical variables have a correlation, i.e. can the opinions in favour of the Death Penalty be explained by the Education level?
Since data is Categorical, we need to take counts in a table, and then implement a chi-square test. In the test, we will permute the Education variable to see if we can see how significant its effect size is.
Show the Code
categorical variables:
name class levels n missing
1 Region character 7 2765 0
2 Gender character 2 2765 0
3 Race character 3 2765 0
4 Education character 5 2760 5
5 Marital character 5 2765 0
6 Religion character 13 2746 19
7 Happy character 3 1369 1396
8 Income character 24 1875 890
9 PolParty character 8 2729 36
10 Politics character 7 1331 1434
11 Marijuana character 2 851 1914
12 DeathPenalty character 2 1308 1457
13 OwnGun character 3 924 1841
14 GunLaw character 2 916 1849
15 SpendMilitary character 3 1324 1441
16 SpendEduc character 3 1343 1422
17 SpendEnv character 3 1322 1443
18 SpendSci character 3 1266 1499
19 Pres00 character 5 1749 1016
20 Postlife character 2 1211 1554
distribution
1 North Central (24.7%) ...
2 Female (55.6%), Male (44.4%)
3 White (79.1%), Black (14.8%) ...
4 HS (53.8%), Bachelors (16.1%) ...
5 Married (45.9%), Never Married (25.6%) ...
6 Protestant (53.2%), Catholic (24.5%) ...
7 Pretty happy (57.3%) ...
8 40000-49999 (9.1%) ...
9 Ind (19.3%), Not Str Dem (18.9%) ...
10 Moderate (39.2%), Conservative (15.8%) ...
11 Not legal (64%), Legal (36%)
12 Favor (68.7%), Oppose (31.3%)
13 No (65.5%), Yes (33.5%) ...
14 Favor (80.5%), Oppose (19.5%)
15 About right (46.5%) ...
16 Too little (73.9%) ...
17 Too little (60%) ...
18 About right (49.7%) ...
19 Bush (50.6%), Gore (44.7%) ...
20 Yes (80.5%), No (19.5%)
quantitative variables:
name class min Q1 median Q3 max mean sd n missing
1 ID integer 1 692 1383 2074 2765 1383 798.3311 2765 0
Note how all variables are Categorical !! Education has five levels:
Education <chr> | n <int> | |||
|---|---|---|---|---|
| Bachelors | 443 | |||
| Graduate | 230 | |||
| HS | 1485 | |||
| Jr Col | 202 | |||
| Left HS | 400 | |||
| NA | 5 |
DeathPenalty <chr> | n <int> | |||
|---|---|---|---|---|
| Favor | 899 | |||
| Oppose | 409 | |||
| NA | 1457 |
Let us drop NA entries in Education and Death Penalty. And set up a table for the chi-square test.
Show the Code
[1] 1307 2
Show the Code
gss_summary <- gss2002 %>%
mutate(
Education = factor(
Education,
levels = c("Bachelors", "Graduate", "Jr Col", "HS", "Left HS"),
labels = c("Bachelors", "Graduate", "Jr Col", "HS", "Left HS")
),
DeathPenalty = as.factor(DeathPenalty)
) %>%
group_by(Education, DeathPenalty) %>%
summarise(count = n()) %>% # This is good for a chisq test
# Add two more columns to faciltate mosaic/Marrimekko Plot
#
mutate(
edu_count = sum(count),
edu_prop = count / sum(count)
) %>%
ungroup()
gss_summaryEducation <fct> | DeathPenalty <fct> | count <int> | edu_count <int> | edu_prop <dbl> |
|---|---|---|---|---|
| Bachelors | Favor | 135 | 206 | 0.6553398 |
| Bachelors | Oppose | 71 | 206 | 0.3446602 |
| Graduate | Favor | 64 | 114 | 0.5614035 |
| Graduate | Oppose | 50 | 114 | 0.4385965 |
| Jr Col | Favor | 71 | 87 | 0.8160920 |
| Jr Col | Oppose | 16 | 87 | 0.1839080 |
| HS | Favor | 511 | 711 | 0.7187060 |
| HS | Oppose | 200 | 711 | 0.2812940 |
| Left HS | Favor | 117 | 189 | 0.6190476 |
| Left HS | Oppose | 72 | 189 | 0.3809524 |
Show the Code
# We can plot a heatmap-like `mosaic chart` for this table, using `ggplot`:
# https://stackoverflow.com/questions/19233365/how-to-create-a-marimekko-mosaic-plot-in-ggplot2
ggplot(data = gss_summary, aes(x = Education, y = edu_prop)) +
geom_bar(aes(width = edu_count, fill = DeathPenalty), stat = "identity", position = "fill", colour = "black") +
geom_text(aes(label = scales::percent(edu_prop)), position = position_stack(vjust = 0.5)) +
# if labels are desired
facet_grid(~Education, scales = "free_x", space = "free_x") +
theme(scale_fill_brewer(palette = "RdYlGn")) +
# theme(panel.spacing.x = unit(0, "npc")) + # if no spacing preferred between bars
theme_void()Let us now perform the base chisq test: We need a table and then the chisq test:
Education
DeathPenalty Bachelors Graduate HS Jr Col Left HS
Favor 135 64 511 71 117
Oppose 71 50 200 16 72
Show the Code
X.squared
23.45093
Show the Code
Pearson's Chi-squared test
data: tally(DeathPenalty ~ Education, data = gss2002)
X-squared = 23.451, df = 4, p-value = 0.0001029
We should now repeat the test with permutations on Education:
Show the Code
X.squared <dbl> | df <int> | p.value <dbl> | method <chr> | alternative <lgl> | data <chr> | .row <int> | .index <dbl> | |
|---|---|---|---|---|---|---|---|---|
| X-squared...1 | 1.650073 | 4 | 0.79976563 | Pearson's Chi-squared test | NA | tally(DeathPenalty ~ shuffle(Education), data = gss2002) | 1 | 1 |
| X-squared...2 | 3.474383 | 4 | 0.48178407 | Pearson's Chi-squared test | NA | tally(DeathPenalty ~ shuffle(Education), data = gss2002) | 1 | 2 |
| X-squared...3 | 9.958848 | 4 | 0.04112662 | Pearson's Chi-squared test | NA | tally(DeathPenalty ~ shuffle(Education), data = gss2002) | 1 | 3 |
| X-squared...4 | 2.059001 | 4 | 0.72490775 | Pearson's Chi-squared test | NA | tally(DeathPenalty ~ shuffle(Education), data = gss2002) | 1 | 4 |
| X-squared...5 | 3.278128 | 4 | 0.51240509 | Pearson's Chi-squared test | NA | tally(DeathPenalty ~ shuffle(Education), data = gss2002) | 1 | 5 |
| X-squared...6 | 1.211568 | 4 | 0.87619044 | Pearson's Chi-squared test | NA | tally(DeathPenalty ~ shuffle(Education), data = gss2002) | 1 | 6 |
Show the Code
So we would conclude that Education has a significant effect on DeathPenalty opinion!













